争斗行为在动物中广泛存在。动物通常会为了争夺生存资源或交配机会而表现出争斗行为。尽管过量的争斗行为对于个人和种群有害,但在进化上,适当的争斗行为是自然选择和性选择的基础。近几年以果蝇为模型结合遗传技术研究争斗行为的神经机制成为国际上的新兴研究领域。大多数研究都聚焦于神经递质或神经肽在争斗行为中的作用,其中单胺类神经递质包括鱆胺、5-羟色胺、多巴胺都对争斗行为有正向调控作用。此外还发现抑制神经肽Tachykinin可降低争斗水平。虽然过去几年的研究揭示了部分基因调控果蝇争斗行为的机制,但是尚缺乏全面系统的了解,更多的调控果蝇争斗行为的关键基因尚有待发现。
近日,深圳湾实验室分子生理学研究所周传课题组研究发现,一种神经肽Drosulfakinin (Dsk)作用于P1神经元的下游正向调控果蝇的争斗行为。在哺乳动物中与Dsk同源的物质是Cholecystokinin (CCK),已发现CCK调控哺乳动物的争斗行为。因此, 此神经肽对于调节争斗行为具有一定的保守性。
周传课题组通过基因编辑构建了DskGAL4敲入品系用于标记和操纵Dsk神经元,发现果蝇大脑中一共存在8个Dsk神经元,根据在大脑中的不同投射,8个Dsk神经元可以分成Type I 、Type II 、Type III 3类神经元 (图1)。

图1 果蝇大脑免疫染色示意图
在基因层面,针对神经肽Dsk以及受体CCKLR-17D1构建了基因敲除突变体品系,Dsk的突变体以及受体CCKLR-17D1的突变体果蝇的争斗行为明显减弱,Dsk通过CCKLR-17D1调控果蝇的争斗行为;在神经元层面,通过TRPA1激活或者Kir2.1失活Dsk神经元分别能够增强或者减弱雄性果蝇之间的争斗行为(图2)。

图2 Dsk通过CCKLR-17D1调控果蝇的争斗行为
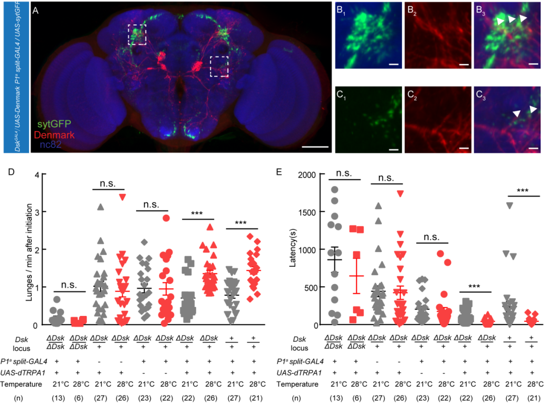
此外,通过GRASP、trans-Tango、电生理学和行为学实验发现,Dsk神经元作用于 P1 神经元下游正向调控果蝇的争斗行为(图3)。

图3 Dsk神经元作用于 P1 神经元下游正向调控果蝇的争斗行为
论文链接:https://elifesciences.org/articles/54229
撰稿 | 吴凤明
编辑 | 鲍 啦